50kW/100kWh Hybrid industria repono systema

50kW/100kWh Hybrid industria repono systema

Systema repono energiae hybridae coniungit potentiam solarem generationis, industriam repositionis, et commercium in una solutione integrata eget. In utroque modo operari potest, nimiam industriam utilitatis euismod praebens, et modum extemporalitatis, in outages aut in locis sine stabili eget accessu certae potestatis tergum praebens.
Model:50kW/100kWh; 64kW/128kWh

Mitte Inquisitionem

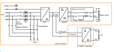
depictio producti

Features


1. Magna vis densitatis, alta integrationis, et compactae magnitudinis cum facili

institutionem ;

2.Supports photovoltaic DC accessum et MPPT moderatoris conformat;

formans DC-Couped PV-ESS Microgrid;

3. Navitas repono altilium a DC/DC converter boosted;

de intentione systematis stabiliendi dc bus;

4.4G et Wi-Fi online vigilantia intelligens, enatans remotum

inspectiones et reductiones manuales in-site munia;

5.On-instruere cum automated operationem et off-eget

commutatione per apicem sectione et valle saturitatem, supportantes

imperium BMS, PCS et EMS cum multiplicibus rationibus integratum

praesidia;

6.Strong off-eget one-phase onus facultatem, cum maximo uno

fase onus 30 kW;

7.Includes standard load, power grid, PV access the circuit breakers and

bypass virgas formans integralis systematis distributio cum All-in

Consilium unum;

8.Includes a built-in STS and energy management system, with

mutandi tempus minus quam XX milliseconds inter multa potentia

Fontes;

9.Supports 1+1 parallela operatio.






Specifications

exempla ESTS50-100kWh-400-A ESTS64-128kWh-400-A
DC altilium parametri Genus cellula LFP 280Ah LFP 314Ah
Stipant facultatem et configuratione 14.336kWh/1P16S 16.077kWh/1P16S
Pugna facultatem ac sarcinam quantitatem 100kWh/7, ad libitum 115kWh/8 128kWh/8, ad libitum 112kWh/7
Pugna voltage range 314V~ 403V 359V~461V
Rated præcipe / officii C rate & Current 0.5C, 140A 0.5C,157A
Index cycli 8000cls(0.5P,25± 2℃,@70%SOH)
Temperature magna puncta 56 64
DC parametri moduli Low intentione parte voltage range 150~1000V
Minimum voltage forful potestas in low intentione side 340V
Ratum current 160A 180A
Aestimavit potestatem 50kW 64kW
DC Latus PV parametri
(MPPT output parte)
Maximum input potestatem 100kW
Maximum initus current 160A
Voltage range/System bus voltage 650V~800V
Input switch 250A/1000Vdc/2p, uni MPPT moderatore photovoltaico respondente, qui coniungi potest (250A/1000Vdc/2p, unum MPPTinput sustinet)
Eget coniungendis
AC-parte parametri
AC rated potentia 50kW 64kW
AC Maximum Power 55kW 70.4kW
Ratum current 75A 96A
THDi <3%
DC component <0.5%lpn
Eget type 3W+N+PE
Voltage range 360VAC~ 440VAC
Frequency range 45~55Hz/55~65Hz
Potentia factor -1~1
Insulatur AC-parte
parametri
Rated output potentia 50kW                      64kW
Maximum tempus unius potentia output 30kW
Rated output voltage 400V
Rated output frequency 50/60Hz
THDu <3%
ONERO facultatem 110%10 Minuta
Grid Islandia translatio
configuratione switchgear
Tutela bypass switch 125A/400Vac
Onus switch 125A/400Vac
Eget switch 250A/400Vac
STS 152A/100kW
Switching tempore <20ms
Systema parametri Maximum systema efficientiam ≥90%
conceptus refrigeratio Dolor aeris refrigerationem
operating temperatus -30~55℃-30~55℃ (Derating above 40°C)
Relativum humiditas 0 ad 95% RH, Non-condensing
Dimensiones (L*D*H) 1050×1050×2050mm
Pondus 1350kg
IPgrade IP54 IP54 (Complete apparatus)
sonitus <70dB
Genus Networked nexu 4G/Wi/TCP/IP4G/WiFi/Ethernet TCP/IP
ignis praesidium Aerosol
Propono screen LCD


Hot Tags: Hybrid Energy at System
Mitte Inquisitionem
Libenter placet, ut inquisitionem tuam in forma infra exhibeas. Respondebimus tibi in 24 horis.
X
Crusulis utimur ut meliorem experientiam pasco tibi praebeamus, situm negotiationis et personalize contentus analyse. Hoc situ utendo, ad nostrum crustulorum usum consentis. Privacy Policy