2570kWh Containerized Pugna Energy at System

2570kWh Containerized Pugna Energy at System

Repositionis energiae continentis ratio integrata solutio est quae insitum altilium modulorum, Energy Management Systema (EMS), Pugna Management Systema (BMS), ratio scelerisque administrationis, ratio tutelae ignis, ac summus et humilis volta distributio unitates intra vexillum naviculas continens. Systema commoda praebet ut vexillum, consilium modulari, vecturae facilem, institutionem celeriorem. Late usus est in renovatione energiae eget integrationis, apicem tonsionis et vallis impletionis, microgrids, subitis potentiae copiae, ac potentiae optimae in hortis industrialibus et commercialibus.
Model:2570kWh

Mitte Inquisitionem

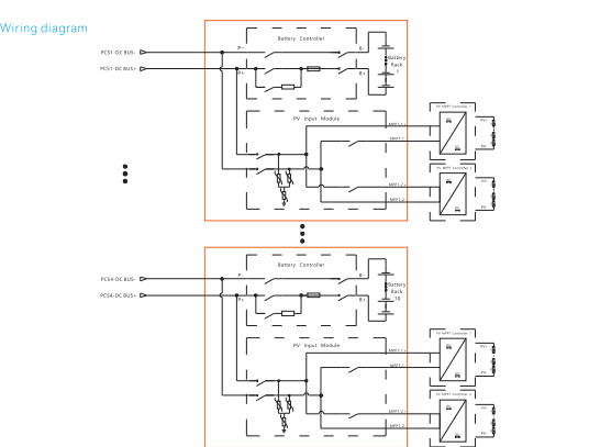
depictio producti

Product features

1.Intelligent aer-condiciones aeris refrigerandi refrigerationem, conflatam constantem

temperatura imperium administratione, parva temperatura differentia

electricum core, vita longa;

2.Photovoltaic DC copulationis accessus, paro of MPPT . matching

moderatorem, altum efficientiam electricorum energiae conversionis.

3.Pack campester + tota arca ignis pugna, perfluorohexanone ignis celeriter

exstinguere, summa salus et constantia;

4, Modularis praevia designationis institutionis, minus quam 28t, directe esse potest

Tota capsa univer sal translationem non opus est ad sarcinas scindendas

transportation, no on-site altilium institutionis laboris.


1.Intelligent aer-condiciones aeris refrigerandi refrigerationem, conflatam constantem

temperatura imperium administratione, parva temperatura differentia

electricum core, vita longa;

2.Photovoltaic DC copulationis accessus, paro of MPPT . matching

moderatorem, altum efficientiam electricorum energiae conversionis.

3.Pack campester + tota arca ignis pugna, perfluorohexanone ignis celeriter

exstinguere, summa salus et constantia;

4, Modularis praevia designationis institutionis, minus quam 28t, directe esse potest

Tota capsa univer sal translationem non opus est ad sarcinas scindendas

transportation, no on-site altilium institutionis laboris.





Spcification



Exemplar E2570-400-A

Pugna DC parte
parametri
Genus cellula LFP 314Ah
Facultas et configuratione 16.077kWh/1P16S
Facultas et numerus 2570kWh/10x16
Crimen / missione ratio ≤0.5C
Profundum missionis 95% DOD
Numerus circuitus 8000cls(0.5P,25±2℃,@70%SOH)
Numerus temperatus sensoriis 1280

Inverter DC Latus
parametri
Ratum current 157Ax10
Aestimavit potestatem 1285kW

PV DC Parametri
Numerus initus circuitus XX-modo (libitum II PV MPPT moderatoris)
Ratum current 168Ax20way
Aestimavit potestatem 120kWx20way

Systema parametri
Voltage range 716.8V~921.6V
Rated voltage 819.2V
operating temperatus -30~55℃ (Derating above 40°C)
Relativum humiditas 0~95%RH,Non-condensing
Dimensiones (W* D* H) 6058×2438×2896mm
Ponderibus <26T
IPgrade IP54 (Complete apparatus)
sonitus <70dB
conceptus refrigeratio Coactus aeris refrigerationem



Hot Tags: 2570kWh Containerized Pugna Energy at System
Mitte Inquisitionem
Libenter placet, ut inquisitionem tuam in forma infra exhibeas. Respondebimus tibi in 24 horis.
X
Crusulis utimur ut meliorem experientiam pasco tibi praebeamus, situm negotiationis et personalize contentus analyse. Hoc situ utendo, ad nostrum crustulorum usum consentis. Privacy Policy