English
Español
Português
русский
Français
日本語
Deutsch
tiếng Việt
Italiano
Nederlands
ภาษาไทย
Polski
한국어
Svenska
magyar
Malay
বাংলা ভাষার
Dansk
Suomi
हिन्दी
Pilipino
Türkçe
Gaeilge
العربية
Indonesia
Norsk
تمل
český
ελληνικά
український
Javanese
فارسی
தமிழ்
తెలుగు
नेपाली
Burmese
български
ລາວ
Latine
Қазақша
Euskal
Azərbaycan
Slovenský jazyk
Македонски
Lietuvos
Eesti Keel
Română
Slovenski
मराठी
Srpski језик
Product features
1. Magna vis densitatis, alta integrationis et compactionis magnitudine
facile institutionem.
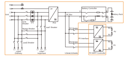
2.Supports photovoltaic DC accessum et figurat MPPT
moderatoris formans DC-Coupled PV-ESS Microgrid
3.4G et Wi-FI online vigilantia intelligens, enabling
remotis inspectionibus et reducendo manual on-site tasks
4.On-exactionem deployment cum automated operationem
ac off-eget commutatione in apicem sectione et valle
impletio, sustinens integram potestatem BMS, PCS, et
EMS systemata cum multa praesidia
5.Includes vexillum onus, potentia eget, PV ambitus accessus
praevaricatores et bypass virgas formatam integrari
system distribution with All-in- One design;
6.Includes a constructum- in STS et industria procuratio
ratio, cum commutatione minus quam XX milliseconds
inter multiplices virtutis fontes;
7.Supports 1+1 parallela operatio.

|
Specifications |
|||
| exempla | ESTS100-200kWh-400-A | ESTS125-225kWh-400-A | |
|
DC altilium parametri |
Genus cellula | LFP 280Ah | LFP 314Ah |
| Stipant facultatem et configuratione | 14.336kWh/1P16S | 16.077kWh/1P16S | |
| Pugna facultatem ac sarcinam quantitatem | 200kWh/14 | 225kWh/14 | |
| Pugna voltage range | 627V~806V | ||
| Rated præcipe / officii C rate & Current | 0.5C, 140A | 0.5C,157A | |
| Index cycli | 8000cls(0.5P,25±2℃,@70%SOH) | ||
| Temperature magna puncta | 112 | ||
|
DC Latus PV parametri (MPPT output parte) |
Maximum input potestatem | 200kW | |
| Maximum initus current | 320A | ||
| Voltage range/System bus voltage | 650V~800V | ||
| Input switch | 2pcs 250A/1000Vdc/2P; 2P/250A/1000Vdc/2P, respondet 2 PVMPPT moderatoris unitas |
||
|
malesuada euismod PCS AC-parte parametri |
AC rated potentia | 100kW | 125kW |
| AC Maximum Power | 110kW | 137.5kW | |
| Ratum current | 152A | 190A | |
| THDi | <3% | ||
| DC component | <0.5%lpn | ||
| Eget type | 3W+N+PE | ||
| Voltage range | 360VAC~ 440VAC | ||
| Frequency range | 45~55Hz/55~65Hz | ||
| Potentia factor | -1~1 | ||
|
PCS insula AC-Parametrorum |
Rated output potentia | 100kW | 125kW |
| Maximum tempus unius potentia output | 60kW | ||
| Rated output voltage | 400V | ||
| Rated output frequency | 50/60Hz | ||
| THDu | <3% | ||
| ONERO facultatem | 110%10 Minuta | ||
|
Grid Islandia translatio configuratione switchgear |
Tutela bypass switch | 250A/400Vac | |
| Onus switch | 250A/400Vac | ||
| Eget switch | 400A/400Vac | ||
| STS | 305A/200kW | ||
| Switching tempore | <20ms | ||
|
Systema parametri |
Maximum systema efficientiam | ≥90% | |
| operating temperatus | -30~55℃-30~55℃ (Derating above 40°C) | ||
| Relativum humiditas | 0~95%RH,Non-condensing | ||
| Dimensiones (L*D*H) | 1600×1050×2050mm | ||
| Pondus | 2300kg | ||
| IPgrade | IP54 IP54 (Complete apparatus) | ||
| sonitus | <70dB | ||
| Genus Networked nexu | 4G/WiFi/4G/WiFi/Etherlink | ||
| ignis praesidium | Aerosol | ||
| Proponere tegumentum LCD | |||